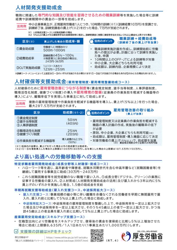
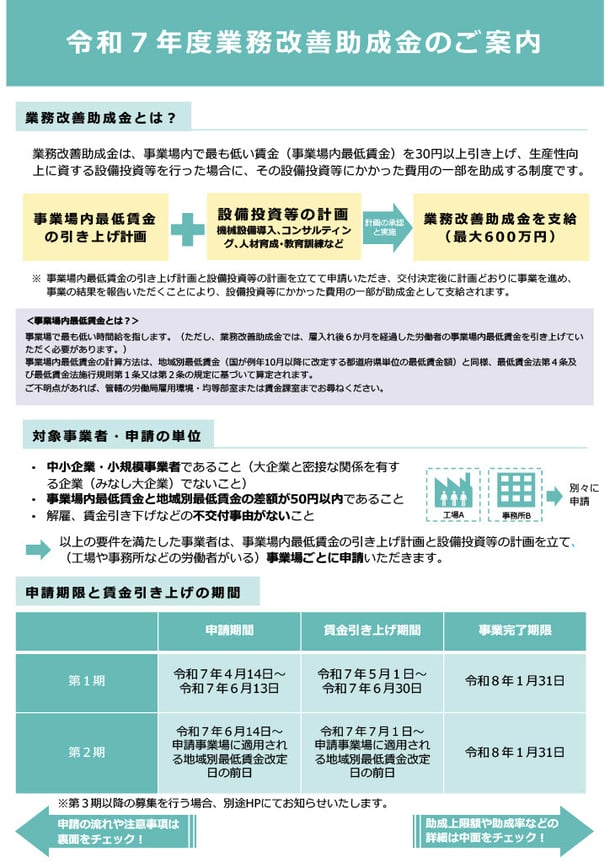
埼玉労働局より業務改善助成金のご案内です。 事業場内で最も低い賃金(事業場内最低賃金)を引き上げ、設備投資等を行った中小企業・小規模事業者等に、その費用の一部を「業務改善助成金」として助成しています。 詳細は下記をご覧ください。
TEL: 049-287-1255
FAX: 049-287-7799
Eメール: turugasima@syokoukai.jp